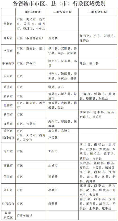
截至2025年1月,河南省的最低工资标准如下:
一、月最低工资标准
-
一类行政区域:2100元
-
二类行政区域:2000元
-
三类行政区域:1800元
二、小时最低工资标准
-
一类行政区域:20.6元
-
二类行政区域:19.6元
-
三类行政区域:17.6元
三、适用范围
-
月最低工资标准适用于全日制就业劳动者,不包括以下部分:
-
延长工作时间的工资;
-
特殊工作环境下的津贴(如中班、夜班、高温、低温、井下、有毒有害等);
-
法律法规和国家统一规定的劳动者福利待遇。
-
小时最低工资标准适用于非全日制就业劳动者,不包括个人和单位依法缴纳的社会保险费。
四、实施时间
调整后的最低工资标准自2024年1月1日起施行。

五、相关影响
最低工资标准的调整不仅影响低收入群体的工资水平,还与多项待遇挂钩,例如:
-
失业保险金:按照最低工资标准的90%确定,一类区域为1890元/月310。
-
病假工资:不得低于最低工资标准的80%。
如需了解更多详细信息,可参考河南省人力资源和社会保障厅的官方通知